Reference: Evolution of Physics
This paper presents Chapter III, section 7 from the book THE EVOLUTION OF PHYSICS by A. EINSTEIN and L. INFELD. The contents are from the original publication of this book by Simon and Schuster, New York (1942).
The paragraphs of the original material (in black) are accompanied by brief comments (in color) based on the present understanding. Feedback on these comments is appreciated.
The heading below is linked to the original materials.
.
Time, Distance, Relativity
Our new assumptions are:
(1) The velocity of light in vacuo is the same in all CS moving uniformly, relative to each other.
(2) All laws of nature are the same in all CS moving uniformly, relative to each other.
The relativity theory begins with these two assumptions. From now on we shall not use the classical transformation because we know that it contradicts our assumptions.
These assumptions basically are: (1) In the field domain, the velocity is very large and almost constant for different inertias (frequencies). (2) In the material domain, the inertia (mass) is very large and almost constant for different velocities. These are two extreme relationship between velocity and inertia that are observed in reality.
It is essential here, as always in science, to rid ourselves of deep-rooted, often uncritically repeated, prejudices. Since we have seen that changes in (1) and (2) lead to contradiction with experiment, we must have the courage to state their validity clearly and to attack the one possibly weak point, the way in which positions and velocities are transformed from one CS to another. It is our intention to draw conclusions from (1) and (2), see where and how these assumptions contradict the classical transformation, and find the physical meaning of the results obtained.
These two assumptions modify the transformations of positions and velocities among inertial frames traveling at very high velocities. These transformations are different from Galilean transformations that are intuitive to us; but they provide more accurate results.
Once more, the example of the moving room with outside and inside observers will be used. Again a light signal is emitted from the centre of the room and again we ask the two men what they expect to observe, assuming only our two principles and forgetting what was previously said concerning the medium through which the light travels. We quote their answers:
The inside observer: The light signal travelling from the centre of the room will reach the walls simultaneously, since all the walls are equally distant from the light source and the velocity of light is the same in all directions.
The outside observer: In my system, the velocity of light is exactly the same as in that of the observer moving with the room. It does not matter to me whether or not the light source moves in my CS since its motion does not influence the velocity of light. What I see is a light signal travelling with a standard speed, the same in all directions. One of the walls is trying to escape from and the opposite wall to approach the light signal. Therefore, the escaping wall will be met by the signal a little later than the approaching one. Although the difference will be very slight if the velocity of the room is small compared with that of light, the light signal will nevertheless not meet these two opposite walls, which are perpendicular to the direction of the motion, quite simultaneously.
Comparing the predictions of our two observers, we find a most astonishing result which flatly contradicts the apparently well-founded concepts of classical physics. Two events, i.e., the two light beams reaching the two walls, are simultaneous for the observer on the inside, but not for the observer on the outside. In classical physics, we had one clock, one time flow, for all observers in all CS Time, and therefore such words as “simultaneously”, “sooner”, “later”, had an absolute meaning independent of any CS. Two events happening at the same time in one CS happened necessarily simultaneously in all other CS
Assumptions (1) and (2), i.e. the relativity theory, force us to give up this view. We have described two events happening at the same time in one CS, but at different times in another CS. Our task is to understand this consequence, to understand the meaning of the sentence: “Two events which are simultaneous in one CS, may not be simultaneous in another CS“
The consequence of these two assumptions is that events that are simultaneous in one CS (coordinate system) may not be simultaneous in another. In other words, the clock does not tick at the same rate in the two coordinate systems traveling at different velocities.
What do we mean by “two simultaneous events in one CS“? Intuitively everyone seems to know the meaning of this sentence. But let us make up our minds to be cautious and try to give rigorous definitions, as we know how dangerous it is to over-estimate intuition. Let us first answer a simple question.
What is a clock?
The primitive subjective feeling of time flow enables us to order our impressions, to judge that one event takes place earlier, another later. But to show that the time interval between two events is 10 seconds, a clock is needed. By the use of a clock the time concept becomes objective. Any physical phenomenon may be used as a clock, provided it can be exactly repeated as many times as desired. Taking the interval between the beginning and the end of such an event as one unit of time, arbitrary time intervals may be measured by repetition of this physical process. All clocks, from the simple hour-glass to the most refined instruments, are based on this idea. With the hour-glass the unit of time is the interval the sand takes to flow from the upper to the lower glass. The same physical process can be repeated by inverting the glass.
At two distant points we have two perfect clocks, showing exactly the same time. This statement should be true regardless of the care with which we verify it. But what does it really mean? How can we make sure that distant clocks always show exactly the same time? One possible method would be to use television. It should be understood that television is used only as an example and is not essential to our argument. I could stand near one of the clocks and look at a televised picture of the other. I could then judge whether or not they showed the same time simultaneously. But this would not be a good proof. The televised picture is transmitted through electromagnetic waves and thus travels with the speed of light. Through television I see a picture which was sent some very short time before, whereas on the real clock I see what is taking place at the present moment. This difficulty can easily be avoided. I must take television pictures of the two clocks at a point equally distant from each of them and observe them from this centre point. Then, if the signals are sent out simultaneously, they will all reach me at the same instant. If two good clocks observed from the mid-point of the distance between them always show the same time, then they are well suited for designating the time of events at two distant points.
Any physical phenomenon may be used as a clock, provided it can be exactly repeated as many times as desired. Each repetition is one unit of time. If two good clocks observed from the mid-point of the distance between them always show the same time, then they are well suited for designating the time of events at two distant points.
In mechanics we used only one clock. But this was not very convenient, because we had to take all measurements in the vicinity of this one clock. Looking at the clock from a distance, for example by television, we have always to remember that what we see now really happened earlier, just as in viewing the setting sun we note the event eight minutes after it has taken place. We should have to make corrections, according to our distance from the clock, in all our time readings.
It is, therefore, inconvenient to have only one clock. Now, however, as we know how to judge whether two, or more, clocks show the same time simultaneously and run in the same way, we can very well imagine as many clocks as we like in a given CS. Each of them will help us to determine the time of the events happening in its immediate vicinity. The clocks are all at rest relative to the CS. They are “good” clocks and are synchronized, which means that they show the same time simultaneously.
There is nothing especially striking or strange about the arrangement of our clocks. We are now using many synchronized clocks instead of only one and can, therefore, easily judge whether or not two distant events are simultaneous in a given CS. They are if the synchronized clocks in their vicinity show the same time at the instant the events happen. To say that one of the distant events happens before the other has now a definite meaning. All this can be judged by the help of the synchronized clocks at rest in our CS.
This is in agreement with classical physics, and not one contradiction to the classical transformation has yet appeared.
For the definition of simultaneous events, the clocks are synchronized by the help of signals. It is essential in our arrangement that these signals travel with the velocity of light, the velocity which plays such a fundamental role in the theory of relativity.
Since we wish to deal with the important problem of two CS moving uniformly, relative to each other, we must consider two rods, each provided with clocks. The observer in each of the two CS moving relative to each other now has his own rod with his own set of clocks rigidly attached.
When discussing measurements in classical mechanics, we used one clock for all CS. Here we have many clocks in each CS. This difference is unimportant. One clock was sufficient, but nobody could object to the use of many, so long as they behave as decent synchronized clocks should.
An event needs its own clock to measure its time. The clocks are all at rest relative to the CS. This helps us judge whether or not two distant events are simultaneous in a given CS. The awareness of the time on the clock travels at the speed of light.
Now we are approaching the essential point showing where the classical transformation contradicts the theory of relativity. What happens when two sets of clocks are moving uniformly, relative to each other? The classical physicist would answer: Nothing; they still have the same rhythm, and we can use moving as well as resting clocks to indicate time. According to classical physics, two events simultaneous in one CS will also be simultaneous in any other CS.

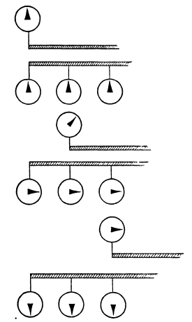
But this is not the only possible answer. We can equally well imagine a moving clock having a different rhythm from one at rest. Let us now discuss this possibility without deciding, for the moment, whether or not clocks really change their rhythm in motion. What is meant by the statement that a moving clock changes its rhythm? Let us assume, for the sake of simplicity, that we have only one clock in the upper CS and many in the lower. All the clocks have the same mechanism, and the lower ones are synchronized, that is, they show the same time simultaneously. We have drawn three subsequent positions of the two CS moving relative to each other. In the first drawing the positions of the hands of the upper and lower clocks are, by convention, the same because we arranged them so. All the clocks show the same time. In the second drawing, we see the relative positions of the two CS some time later. All the clocks in the lower CS show the same time, but the clock in the upper CS is out of rhythm. The rhythm is changed and the time differs because the clock is moving relative to the lower CS. In the third drawing we see the difference in the positions of the hands increased with time.
According to classical physics, two events simultaneous in one CS will also be simultaneous in any other CS. This simultaneity is lost when one CS is at rest and the other moves relative to it at a uniform velocity.
An observer at rest in the lower CS would find that a moving clock changes its rhythm. Certainly the same result could be found if the clock moved relative to an observer at rest in the upper CS; in this case there would have to be many clocks in the upper CS and only one in the lower. The laws of nature must be the same in both CS moving relative to each other.
In classical mechanics it was tacitly assumed that a moving clock does not change its rhythm. This seemed so obvious that it was hardly worth mentioning. But nothing should be too obvious; if we wish to be really careful, we should analyse the assumptions, so far taken for granted, in physics.
If clock time is changing, then “frequency” is changing; and that means inertia is changing. This is not accounted for in the laws of mechanics. This means the laws of nature are not what we think they are; but they must be the same for all inertial CS.
An assumption should not be regarded as unreasonable simply because it differs from that of classical physics. We can well imagine that a moving clock changes its rhythm, so long as the law of this change is the same for all inertial CS.
Yet another example. Take a yardstick; this means that a stick is a yard in length as long as it is at rest in a CS. Now it moves uniformly, sliding along the rod representing the CS. Will its length still appear to be one yard? We must know beforehand how to determine its length. As long as the stick was at rest, its ends coincided with markings one yard apart on the CS. From this we concluded: the length of the resting stick is one yard. How are we to measure this stick during motion? It could be done as follows. At a given moment two observers simultaneously take snapshots, one of the origin of the stick and the other of the end. Since the pictures are taken simultaneously, we can compare the marks on the CS rod with which the origin and the end of the moving stick coincide. In this way we determine its length. There must be two observers to take note of simultaneous events in different parts of the given CS. There is no reason to believe that the result of such measurements will be the same as in the case of a stick at rest. Since the photographs had to be taken simultaneously, which is, as we already know, a relative concept depending on the CS, it seems quite possible that the results of this measurement will be different in different CS moving relative to each other.
We can well imagine that not only does the moving clock change its rhythm, but also that a moving stick changes its length, so long as the laws of the changes are the same for all inertial CS.
We have only been discussing some new possibilities without giving any justification for assuming them.
Einstein imagines that not only does the moving clock change its rhythm, but also that a moving stick changes its length, so long as the laws of the changes are the same for all inertial CS.
We remember: the velocity of light is the same in all inertial CS. It is impossible to reconcile this fact with the classical transformation. The circle must be broken somewhere. Can it not be done just here? Can we not assume such changes in the rhythm of the moving clock and in the length of the moving rod that the constancy of the velocity of light will follow directly from these assumptions? Indeed we can! Here is the first instance in which the relativity theory and classical physics differ radically. Our argument can be reversed: if the velocity of light is the same in all CS, then moving rods must change their length, moving clocks must change their rhythm, and the laws governing these changes are rigorously determined.
If the velocity of light is the same in all CS, then moving rods must change their length, moving clocks must change their rhythm, and the laws governing these changes are rigorously determined.
There is nothing mysterious or unreasonable in all this. In classical physics it was always assumed that clocks in motion and at rest have the same rhythm, that rods in motion and at rest have the same length. If the velocity of light is the same in all CS, if the relativity theory is valid, then we must sacrifice this assumption. It is difficult to get rid of deep-rooted prejudices, but there is no other way. From the point of view of the relativity theory the old concepts seem arbitrary. Why believe, as we did some pages ago, in absolute time flowing in the same way for all observers in all CS? Why believe in unchangeable distance? Time is determined by clocks, space co-ordinates by rods, and the result of their determination may depend on the behaviour of these clocks and rods when in motion. There is no reason to believe that they will behave in the way we should like them to. Observation shows, indirectly, through the phenomena of electromagnetic field, that a moving clock changes its rhythm, a rod its length, whereas on the basis of mechanical phenomena we did not think this happened. We must accept the concept of relative time in every CS, because it is the best way out of our difficulties. Further scientific advance, developing from the theory of relativity, shows that this new aspect should not be regarded as a malum necessarium, for the merits of the theory are much too marked.
Observation shows, indirectly, through the phenomena of electromagnetic field, that a moving clock changes its rhythm, a rod its length, whereas on the basis of mechanical phenomena we did not think this happened.
The theory of relativity gets its validity because it calculates certain observational results better than the classical mechanics. But Einstein does not provide rigorous explanation using a theoretical model. NOTE: Postulates Mechanics now provides this theoretical model (see Final Comment).
So far we have tried to show what led to the fundamental assumptions of the relativity theory, and how the theory forced us to revise and to change the classical transformation by treating time and space in a new way. Our aim is to indicate the ideas forming the basis of a new physical and philosophical view. These ideas are simple; but in the form in which they have been formulated here, they are insufficient for arriving at not only qualitative, but also quantitative conclusions. We must again use our old method of explaining only the principal ideas and stating some of the others without proof.
Our aim is to indicate the ideas forming the basis of a new physical and philosophical view.
To make clear the difference between the view of the old physicist, whom we shall call O and who believes in the classical transformation, and that of the modern physicist, whom we shall call M and who knows the relativity theory, we shall imagine a dialogue between them.
O. I believe in the Galilean relativity principle in mechanics, because I know that the laws of mechanics are the same in two CS moving uniformly relative to each other, or in other words, that these laws are invariant with respect to the classical transformation.
M. But the relativity principle must apply to all events in our external world. Not only the laws of mechanics but all laws of nature must be the same in CS moving uniformly, relative to each other.
The theory of relativity is broadening the observations of laws of nature from matter to field.
O. But how can all laws of nature possibly be the same in CS moving relative to each other? The field equations, that is, Maxwell’s equations, are not invariant with respect to the classical transformation. This is clearly shown by the example of the velocity of light. According to the classical transformation, this velocity should not be the same in two CS moving relative to each other.
M. This merely shows that the classical transformation cannot be applied, that the connection between two CS must be different; that we may not connect co-ordinates and velocities as is done in these transformation laws. We have to substitute new laws and deduce them from the fundamental assumptions of the theory of relativity. Let us not bother about the mathematical expression for this new transformation law, and be satisfied that it is different from the classical. We shall call it briefly the Lorentz transformation. It can be shown that Maxwell’s equations, that is, the laws of field, are invariant with respect to the Lorentz transformation, just as the laws of mechanics are invariant with respect to the classical transformation. Remember how it was in classical physics. We had transformation laws for co-ordinates, transformation laws for velocities, but the laws of mechanics were the same for two CS moving uniformly, relative to each other. We had transformation laws for space, but not for time, because time was the same in all CS. Here, however, in the relativity theory, it is different. We have transformation laws different from the classical for space, time, and velocity. But again the laws of nature must be the same in all CS moving uniformly, relative to each other. The laws of nature must be invariant, not, as before, with respect to the classical transformation, but with respect to a new type of transformation, the so-called Lorentz transformation. In all inertial CS the same laws are valid and the transition from one CS to another is given by the Lorentz transformation.
Classical transformations cannot be applied to the field. In the case of field, Lorentz transformations replace the classical transformations; and the laws of field (Maxwell’s equations) replace the laws of mechanics.
O. I take your word for it, but it would interest me to know the difference between the classical and Lorentz transformations.
M. Your question is best answered in the following way. Quote some of the characteristic features of the classical transformation and I shall try to explain whether or not they are preserved in the Lorentz transformation, and if not, how they are changed.
O. If something happens at some point at some time in my CS, then the observer in another CS moving uniformly, relative to mine, assigns a different number to the position in which this event occurs, but of course the same time. We use the same clock in all our CS and it is immaterial whether or not the clock moves. Is this also true for you?
M. No, it is not. Every CS must be equipped with its own clocks at rest, since motion changes the rhythm. Two observers in two different CS will assign not only different numbers to the position, but also different numbers to the time at which this event happens.
Motion changes the rhythm of the clock. CS will assign different numbers not only to the position, but also to the time at which this event happens.
O. This means that the time is no longer an invariant. In the classical transformation it is always the same time in all CS. In the Lorentz transformation it changes and somehow behaves like the co-ordinate in the old transformation. I wonder how it is with distance? According to classical mechanics a rigid rod preserves its length in motion or at rest. Is this also true now?

M. It is not. In fact, it follows from the Lorentz transformation that a moving stick contracts in the direction of the motion and the contraction increases if the speed increases. The faster a stick moves, the shorter it appears. But this occurs only in the direction of the motion. You see in my drawing a moving rod which shrinks to half its length, when it moves with a velocity approaching ca. [circa] 90 per cent of the velocity of light. There is no contraction, however, in the direction perpendicular to the motion, as I have tried to illustrate in my drawing.
O. This means that the rhythm of a moving clock and the length of a moving stick depend on the speed. But how?

M. The changes become more distinct as the speed increases. It follows from the Lorentz transformation that a stick would shrink to nothing if its speed were to reach that of light. Similarly the rhythm of a moving clock is slowed down, compared to the clocks it passes along the rod, and would come to a stop if the clock were to move with the speed of light, that is, if the clock is a “good” one.
The rhythm of a moving clock and the length of a moving rod depend on the speed. NOTE: Einstein’s interpretation is examined more closely in the Final Comment.
O. This seems to contradict all our experience. We know that a car does not become shorter when in motion and we also know that the driver can always compare his “good” watch with those he passes on the way, finding that they agree fairly well, contrary to your statement.
M. This is certainly true. But these mechanical velocities are all very small compared to that of light, and it is, therefore, ridiculous to apply relativity to these phenomena. Every car driver can safely apply classical physics even if he increases his speed a hundred thousand times. We could only expect disagreement between experiment and the classical transformation with velocities approaching that of light. Only with very great velocities can the validity of the Lorentz transformation be tested.
A mass object cannot be pushed to great velocities without it losing inertia.
O. But there is yet another difficulty. According to mechanics I can imagine bodies with velocities even greater than that of light. A body moving with the velocity of light relative to a floating ship moves with a velocity greater than that of light relative to the shore. What will happen to the stick which shrank to nothing when its velocity was that of light? We can hardly expect a negative length if the velocity is greater than that of light.
M. There is really no reason for such sarcasm! From the point of view of the relativity theory a material body cannot have a velocity greater than that of light. The velocity of light forms the upper limit of velocities for all material bodies. If the speed of a body is equal to that of light relative to a ship, then it will also be equal to that of light relative to the shore. The simple mechanical law of adding and subtracting velocities is no longer valid or, more precisely, is only approximately valid for small velocities, but not for those near the velocity of light. The number expressing the velocity of light appears explicitly in the Lorentz transformation, and plays the role of a limiting case, like the infinite velocity in classical mechanics. This more general theory does not contradict the classical transformation and classical mechanics. On the contrary, we regain the old concepts as a limiting case when the velocities are small. From the point of view of the new theory it is clear in which cases classical physics is valid and wherein its limitations lie. It would be just as ridiculous to apply the theory of relativity to the motion of cars, ships, and trains as to use a calculating machine where a multiplication table would be sufficient.
As an object approaches the velocity of light, its mass must go to zero and not to infinity.
.
Final Comment
The ticking rate of clock appears to be tied up with frequency and inertia (spinning and centeredness). The length of rod appears to be tied up with wavelength and velocity (linear motion and spatial spread). In the field view, the ticking rate shall corresponds to the frequency; and the length of the rod shall correspond to the wavelength of the electromagnetic wave.
Linear velocity equals frequency times wavelength. When velocity is constant, the frequency and wavelength must balance each other. That means if wavelength increases, the frequency must decrease and vice versa. In relativity theory, increase in the length of the rod (wavelength) should be accompanied by decrease in clock rate (frequency).
In case of matter, the wavelength is small and frequency is large. In case of field, the wavelength is large and frequency is small. As the velocity (wavelength) of a particle increases there shall be a decrease in its inertia (frequency). We can imagine matter transforming into field as it approaches the speed of light.
Therefore, as speed increases, the rod should lengthen in the direction of motion instead of shrinking because the wavelength is increasing, while the rhythm of the clock slows down because frequency is decreasing. Einstein is looking in reverse because he is imagining that the rod is being pushed by an external force to increase its velocity. But there is no external force in nature where the whole universe is a single system. There is only a balance of wavelength and frequency, or velocity and inertia.
As inertia decreases, the velocity increases naturally. No external force is required. Decrease in inertia is imperceptible at the level of matter. Increase in velocity is imperceptible at the level of field. In the middle is the region of subatomic particles where changes in both inertia and velocity are visibly related.
.